Blender 2.8でCamera Shake(手ブレ)をやってみる
Blender2.79の方法と同じ方法でできたので掲載。
動画
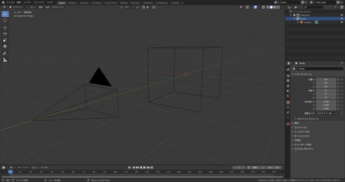
準備

カメラとCamera shake制御用のエンプティを用意する

エンプティを親、カメラを子とするペアレント設定をする
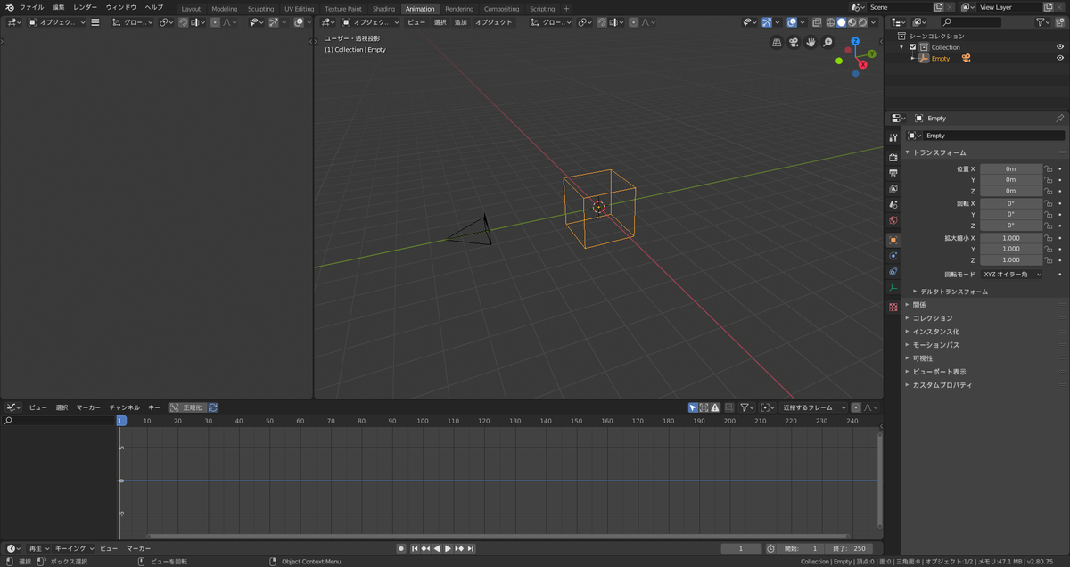
手ブレをつけていく

"Animation"タブへ移動する

画面下部のドープシートをグラフエディタに変更
(Ctrl+Tabで簡単に変更できる)

0フレーム目に位置情報のキーフレームを打つ

モディファイアー→”ノイズ”を選択

心電図みたいな線が出たら成功
値がランダムに動いる状況になった
あとは値の強弱だったり、変化の頻度を変えてあげれば終わり。
モディファイアの情報はコピペができるので活用していこう
(そのままコピペすると単調な動きになるので”オフセット”の値を有効活用しよう)