Blender2.8 下絵が表示されないときのアレコレ #memo004
Blender2.8x の下絵が出ないときのアレコレをまとめる
下絵の仕様変更
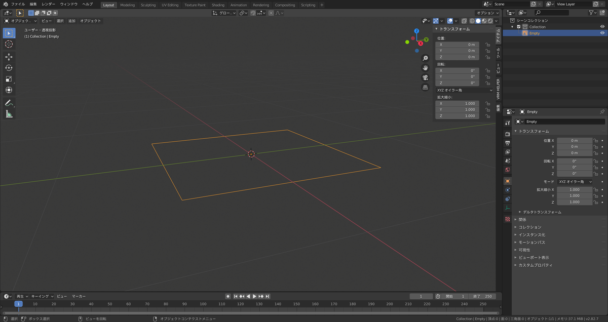
Blender2.8x ~から下絵がエンプティ化された
以前(2.79未満)は3Dビュー>Nキーのプロパティパネルから下絵を追加する仕様だったが、2.8x~からはタイトルどおり下絵がエンプティとして利用される形に変化した。


下絵の追加方法

オブジェクト追加>エンプティ>画像

下絵(エンプティ)が追加される

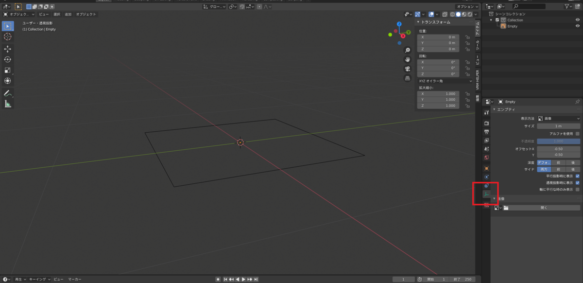
オブジェクトデータプロパティに移動
あとは画像を追加したり、アルファを使用して不透明度を設定したり向きを設定したりする。
以前の仕様と異なり、下絵がエンプティ化されたの位置/回転/拡縮の操作がオブジェクトと同じくG/R/S のショートカットキーを利用することができる。
(こんなに長い動作をしなくても画像データをD&Dすれば追加されるんですけどね)
下絵が表示されない!?ナンデ!?
オブジェクト非表示の誤操作
3Dビュー上でHキーを入力すると選択したオブジェクトが非表示になる
Alt+Hを入力することで非表示になったオブジェクトが再表示される
オーバーレイ表示
Blender2.8から新しく搭載されたオーバレイ表示に切り替えるとエンプティ等が表示されなくなる

(オーバーレイ表示なし)

(オーバーレイ表示あり)
コレクション関係
Blender2.8からレイヤーに代わって新しく搭載されたコレクションシステムですが、色々な方法で内部のオブジェクトを非表示にする方法がありますので、私が知っている一部の機能を列挙
当記事のコレクション構造の紹介
Object Layer :オブジェクトが格納されているコレクション
Back Ground:下絵(エンプティ)が格納されているコレクション
コレクション全体の無効化(ビューレイヤー無効)

コレクションの☑が外れていると発生
□→☑ にすることで解決
コレクションのビューポートの無効

誤ってコレクションを右クリック>可視性>ビューポートで無効を選択してしまうと発生

右クリック>可視性>ビューポートで有効を選択することで解決
※補足
ビューポート上で有効になっているか無効になっているか確認する方法

フィルターボタン>ビューポートで無効を選択することで常時状態を確認することができる

ビューポート無効状態(みえない)

ビューポート有効状態(見える)
おわり